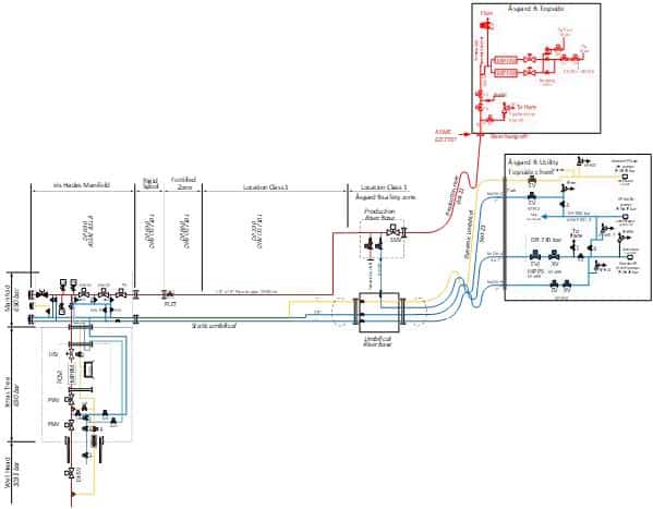
Berling Field Development

Project Details

Client

  • OMV

Location

  • Tie-Back to Åsgard B, 24 km North

Scope

  • Frame Agreement, technical support to Company Follow-Up Team

Year

  • 2022-2024

Let us help you with your project

Nautilus Subsea transforms complex offshore challenges into practical, reliable subsea systems. With expertise spanning concept, engineering, and fabrication, we deliver solutions optimized for performance, cost, and constructability.

Other Projects

Kjeks